从肠道按住大脑放电:营养微生态医学对于慢波睡眠中癫痫放电持续状态(ESES)脑电图改善案例

病例讨论 Dec 24, 2025

作者:王曼

伴ESES的癫痫性脑病

伴ESES(睡眠中癫痫性电持续状态)的癫痫性脑病是一种特殊类型的儿童期癫痫,好发于4-7岁,12岁后罕见。该病特征性表现为脑电图显示持续数月至数年的明显"临床下"棘-慢波放电,患儿可表现为多种发作形式,包括局灶性或全面性发作(如阵挛、失神、跌倒发作等),常伴有不同程度的认知、语言或运动功能退化(如获得性癫痫失语、共济失调)。目前认为这是一种年龄相关且具有一定自限性的疾病,但神经心理功能障碍的预后仍需慎重评估。治疗上,传统抗癫痫药物(如丙戊酸钠)联合苯二氮䓬类药物(氯巴占、劳拉西泮等)是常用方案,ACTH或激素治疗可能短期改善脑电图异常但长期疗效有限。部分患儿随年龄增长症状可能自行缓解,但早期识别脑电图异常并干预认知功能至关重要。[1]

案例展示

小男孩晨晨的癫痫之路始于幼儿时期,一岁多出现热性惊厥后,每年都会因高热出现惊厥发作一次。到了 5 岁,情况加剧,无诱因下孩子出现了四肢强直抽搐的症状,持续不到 1 分钟。仅仅 1 个月后,同样的情况再次发生。

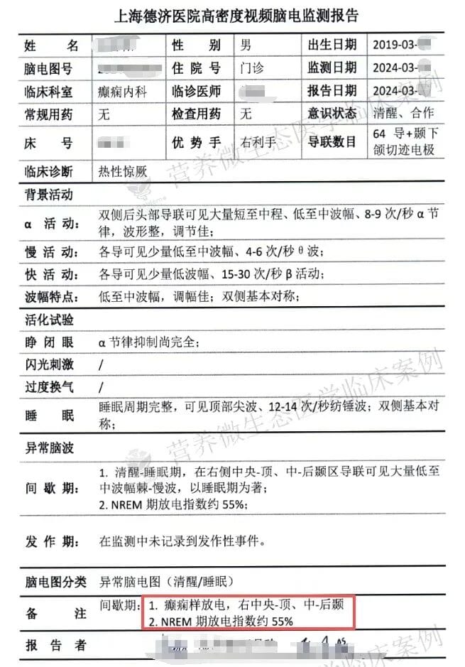
2024年3月底,晨晨家长带着他在我院完成了全睡眠周期视频脑电图检查,通过全睡眠周期 VEEG 检查,检查结果显示:间歇期:在右中央-顶、中-后颞区可见癫痫样放电,更重要的是在非快速眼动睡眠期(NREM期),放电指数高达约55%,符合ESES的脑电图特征,孩子被确诊为癫痫。随后,家长带孩子前往复旦儿科就诊,孩子开始口服左乙拉西坦治疗。然而,新的问题出现了,孩子脾气变得很大,甚至出现掐人的行为。

在深入了解病史的过程中,发现孩子的健康问题远不止癫痫。原来,孩子从出生 1 个月就开始出现便秘,反复腹痛,为了缓解症状,家长带孩子就诊多家医院,尝试了灌肠等各种方法,可便秘问题始终没有得到有效解决。孩子在幼儿园中班时,就表现出行为多动、注意力不集中,学习上困难重重,教什么都学不会。同时,孩子还有鼻窦炎病史,经常流鼻血,睡眠也不安稳,睡眠中手脚抖动明显。

面对这样的情况,家长焦急万分,四处寻求更好的治疗方法。在与家长的沟通中,考虑到孩子的伴随症状,特别是长期的消化道问题,让我更加坚定了从微生态入手的信心。我向她分享了之前治疗过的一个儿童良性癫痫变异型的儿童,脑电图NREM期放电指数高达90% 以上孩子的案例。家长在了解后,果断选择了营养微生态干预。

2024年4月12日,孩子开始接受营养微生态制剂(脆弱拟杆菌+鼠李糖乳杆菌)干预。可能由于孩子长期存在的肠道问题,服用初期,出现了明显的赫氏反应:便秘问题反而加重,但家长和孩子都没有放弃。坚持到 20 多天后,情况出现了转机,便秘得到改善,排便恢复到 1 天 1 次。睡眠质量也有了明显提升,不再像以前那样手脚抖动明显。更令人惊喜的是,孩子开始主动认字,这一小小的进步,让家长对孩子的学习重新燃起了希望。而且,在这期间孩子没有出现癫痫发作。

随后的随访中,我们看到孩子在不同方面的进步。

2024 年 7 月 12 日随访时,孩子背诵能力还不错,但逻辑思维落后,数学方面表现较差,对学习也不太积极。

2024 年 10 月 24 日,孩子已经上幼儿园大班,学习和动手能力较之前有了改善,但在学习上仍有很多地方不开窍。不过,语言表达能力还不错,只是专注力方面,在玩和看手机时还行,学习时就差强人意了,好在吃饭情况良好。

最重要的客观指标——脑电图,也显示出显著改善:

干预前(2024.03.31)我院VEEG检查显示:间歇期:1.癫痫样放电,右中央-顶、中-后颞区;2.NREM期放电指数约55%。

干预5个月(2024.09.13)复旦儿科3小时VEEG显示:醒睡各期右侧前额、前中颞区稍多量棘慢波发放,但NREM期已无持续放电

干预近一年(2025.04.14)复旦儿科3小时VEEG检查已为: 正常脑电图干预一年半(2025.10.02)我院24小时全睡眠周期VEEG检查显示:正常脑电图

目前,孩子的语言能力很好,主要困难集中在数学学习和记忆力方面(教拼音,前面学后面忘),已加用PS+DHA营养支持进行针对性改善。最令人欣慰的是,2025年10月22日,这位家长推荐了另一位病情相似的患者前来咨询微生态干预。来自康复患者的推荐,是对这种疗法最好的认可。

这个案例中,孩子在仅使用左乙拉西坦(对该类型有效率不如丙戊酸钠的情况下),通过微生态干预在一年半时间内实现了脑电图的完全正常化,这是相当难得的。我们观察到,随着肠道功能的改善(便秘解决)、睡眠质量的提高,孩子的脑电图放电逐渐减少,认知行为也同步改善。这印证了“肠脑轴”理论在癫痫领域的应用价值——当肠道稳定时,大脑也安静了下来,专注力和学习能力也得到了提升。微生态医学诊疗的疗效在该儿童身上的疗效体现主要表现在以下几个方面:1.癫痫发作的控制;2.脑电图的改善;3.学习能力的提升;4.胃肠道功能改善等。

专业分析

在儿童癫痫中,伴ESES的癫痫性脑病因其对认知功能的潜在损害而备受关注[1]。本案例中,5岁患儿在确诊ESES(NREM期放电指数55%)并服用左乙拉西坦后出现行为副作用,同时伴有多年的顽固便秘、睡眠障碍及学习困难。这一系列共病提示其神经系统异常可能源于更广泛的生理失衡。

越来越多的研究发现:特定益生菌能调节肠道菌群组成,增加短链脂肪酸(如丁酸)的产生,这些代谢产物不仅能改善肠道屏障功能、降低全身炎症水平,更能通过迷走神经通路和血脑屏障直接影响神经兴奋性[2]。此外,菌群平衡有助于色氨酸代谢向5-羟色胺途径倾斜,促进神经递质平衡,这与改善睡眠质量和情绪行为密切相关[3]

案例中晨晨的干预效果呈现出清晰的生物学逻辑链条。启动干预后,首先观察到的是持续多年的顽固便秘在短期内获得改善,这直接反映了肠道功能的恢复。随后睡眠质量显著提升,手脚抖动消失,这与菌群代谢产物对神经系统的调节作用相符。而脑电图的改善轨迹:干预5个月后NREM期持续放电消失,18个月后完全恢复正常。虽然不能完全排除年龄因素的贡献,但本案例中改善的快速性、多系统症状改善的同步性与逻辑关联性、以及脑电图异常模式在短期内被根本性纠正这几点,共同构成了一个强有力的证据链,表明微生态干预在其中起到了主导的、积极的治疗作用。曾有学者发表研究:在15 例新诊断为 “可能的自身免疫相关癫痫” 患者,口服脆弱拟杆菌 839 治疗,73.33% 的患者 1 年缓解,73.33% 患者共患病改善,脑电图好转率 57.14%[4]。更重要的是,晨晨的案例中与癫痫并存的独立共病(便秘、鼻窦炎、注意力问题)同步改善,这进一步支持了干预通过系统性调节而非单纯伴随病程发挥了主动作用。

此案例提示我们,对于伴有胃肠和免疫共病的ESES患儿,微生态干预可能通过多重机制——包括调节神经递质平衡、降低神经炎症、改善肠脑轴通讯——为传统治疗提供有价值的补充。当肠道菌群恢复平衡时,其产生的代谢信号能够为大脑创造一个更加稳定的内环境,这不仅可能加速脑电图恢复正常,更能从整体上提升患儿的神经发育预后。这一整合治疗视角为儿童难治性癫痫的管理开辟了新的探索方向。

参考文献:

[1]唐漆,刘文春,.睡眠中癫痫性电持续状态的现状及研究进展【J】.神经疾病与精神卫生,2025,(04):258-263.

[2]Kim S, Park S, Choi T G, et al. Role of short chain fatty acids in epilepsy and potential benefits of probiotics and prebiotics: targeting “health” of epileptic patients[J]. Nutrients, 2022, 14(14): 2982.

[3]Yousef P, Rosen J, Shapiro C. Tryptophan and its role in sleep and mood[J]. Studies in Natural Products Chemistry, 2024, 80: 1-14.

[4]林楚慧,等.脆弱拟杆菌839治疗新诊断“可能的自身免疫相关癫痫”的疗效[J].癫痫杂志,2022,8(04):298-304.

标签

二代菌临床前沿

二代菌临床前沿,是为关注营养微生态医学,尤其是二代菌(Next Generation Probiotics)与创新营养合剂,的临床医师、研究者与潜在受益者,提供的开放资讯创作、报道与分享平台。

联系我们